
williamhill英国
— Hubei University of Education —

学院简介
williamhill英国是学校有历史的老院,是学科专业大院,是人才培养强院。学院成立于2009年,期间历经学校学科布局、院系调整和专业整合,于2022年9月重新组建williamhill英国。学院下设经济系、财务管理系、会计系、物流系、市场营销系和酒店管理系等6个系,拥有湖北市场主体活力研究中心、供应链运作与服务创新研究所、乡村振兴研究中心、公共政策研究中心等多个研究平台,设有国际经济与贸易、物流管理、财务管理、会计学、市场营销、酒店管理、物流工程、公共事业管理8个本科专业。新的williamhill英国将以新面貌、新作为、新发展迈入新征程。
学科专业强劲
学院拥有经济学和管理学两大学科门类,涉及应用经济学、工商管理、公共管理、管理科学与工程等多个一级学科,国际经济与贸易、财务管理、物流管理等3个专业为湖北省一流本科专业,宏观经济学、财务管理、物流运筹学、市场营销学、电商配送虚拟仿真、企业博弈虚拟仿真、创新创业教育等7门课程为湖北省一流本科课程,拥有“数字治理评价”校级重点学科群和“管理科学与工程”校级重点学科,创设有“光谷经管论坛”等学术品牌。
师资力量雄厚
学院现有教职工100人,专任教师82人,其中,70%以上具有高级职称,50%拥有博士学位。近五年,学院教师主持完成国家社会科学基金项目、教育部人文社科规划项目、湖北省社科基金项目等国家级和省部级项目30余项,横向项目年均到账经费300余万元,出版学术专著教材40余部,发表学术论文200余篇,获得国家发明专利、实用新型专利等12项,获湖北省优秀调研成果奖一等奖、湖北省社会科学优秀成果奖、湖北省科学技术奖、湖北发展研究奖等省部级奖8项。
人才培养特色鲜明
学院坚持“协同创新、经世致用”的发展理念,围绕四阶段、五模块、六平台的456培养模式,全面打造多维度人才培养体系。学院开设有财务管理ACCA方向班、国际经济与贸易-英语双学位实验班、酒店管理中职师资方向班等特色专业方向,在校学生人数2100余人,拥有1500平方米的校级创新创业实训中心。近五年,学生在学科竞赛中获省部级及以上奖项60余项,“头雁领航”“拾遗”“蓓蕾”等学生团队多次获奖,受到团中央表彰,学院毕业生主要在政府机关、事业单位、大中专学校、金融机构、各类企业等从事相关工作,深受用人单位欢迎,就业率稳定保持在95%以上。




学院将秉持经济管理融合发展、教学科研互动发展、产学研用特色发展、资源信息共享发展的建设理念,围绕学科专业建设、团队建设、平台建设、制度建设的目标任务,着力打造名师工程、名课工程、名品工程和名牌工程,立足湖北,面向全国,努力实现由老院向名院转型发展、由大院向强院跨越发展。
学生活动
学院坚持以学生为中心,围绕学生、关爱学生、服务学生,通过“学友·师友行动”建立了“辅导员+班导师+专业教师+学业发展”领航员的全员育人、全过程育人、全方位育人体系。全力培养学生学会选择、学会做人、学会学习、学会思维、学会沟通、学会生活的“六学品行”。教育引导广大同学把远大理想抱负和锲而不舍的努力结合起来,既志存高远,又脚踏实地,铭记成人成才从点滴做起。

学院积极开展有思想、有高度、有觉悟的深层次校园文化活动,各类文体赛事、暑期“三下乡”社会实践、武汉东站、武汉地铁志愿服务等第二课堂实践活动进一步充实了学生的课外生活,实现了理论与实践相结合,专业与兴趣相融合,外在技能与内涵发展相促进的学生发展目标。

学院“三下乡”社会实践队连续4年获得团中央表彰,楚河汉街“志愿服务队”连续4年获武汉市“地铁优秀志愿服务团队”。“钉钉微笑打卡”“希望家园”蓓蕾支教等相关活动,00后抗疫青年黄新元等优秀学生先进事迹受到人民日报、央广网、中青网、湖北日报等主流媒体宣传报道。




优秀校友

郭思维
2017级财务管理专业郭思维,2021年毕业进入大信会计师事务所(特殊普通合伙),现任大信会计师事务所(特殊普通合伙)湖北分所审计五部项目经理,中国注册会计师,中国注册税务师。从业经历方面,先后参与多家A股大型上市公司年报审计,多家大型地方国企面向专业投资者非公开发行债权项目审计,助力广东省东莞市某大型制造型企业IPO顺利过会。

柯小斌
2003级国际经济与贸易专业柯小斌,现任浙江骏达智能科技有限责任公司董事长,浙江省玩具和孕婴童用品协会副会长,毕业后从事外贸业务并从零开始创业,先后创立数家企业,所创立企业在不到10年内实现超亿元年销售额。

焦亮
2002级国际经济与贸易专业焦亮。现任杭州薇家环境艺术设计有限公司、杭州米褐家居用品有限公司总经理。毕业后从事外贸业务,2009年创业成立自己的公司,在所在企业不断深耕,获“十大最具创意设计人物”“享受家精英邀请赛银奖”“中国十大配饰机构”。

胡昭福
2016级国际经济与贸易专业胡昭福,现就职于湖北省长江产业投资集团投资部工作。2018-2020年在中兴通讯全球金融业务中心工作,外派东南亚国家。2020年9月至今在湖北省长江产业投资集团投资部工作。具有BEC中级、证券从业资格和基金从业资格证书(全科),是CFA一级holder。

王锋
2010届酒店管理专业王锋,现任湖北璞锦国际酒店总经理。曾任职于武汉华美达光谷大酒店,武汉光谷凯悦,天津瑞吉大酒店。

杨艳萍
2020届毕业生杨艳萍,目前任职光谷凯悦酒店前厅部值班经理。曾在深圳瑞吉酒店实习,在光谷凯悦酒店工作期间,曾赴西安君悦酒店参加三个月的交叉培训,由于在工作中认真负责,善于学习,乐于挑战,因此多次受到领导和客人的高度好评。

周舟
2021届酒店管理专业毕业生周舟,目前在宜昌市秭归县职业教育中心任教。在一年多的工作中获得诸多荣誉,具体如下:指导学生参加宜昌市中等职业教育职业技能(才艺)大赛获三等奖;在校班主任班团课PPT设计大赛中获二等奖;获秭归县职业教育中心年度“优秀班主任”;带领班级获校广播体操二等奖、校红歌合唱比赛二等奖、校运动会22级组第一名、指导学生获演讲比赛二等奖、绘画比赛二等奖等。

方想
2021届酒店管理专业毕业生方想,目前在咸宁市通山县职业教育中心任教。在一年多的工作中,作为班主任带领20级旅游管理班获得“文明班级”称号,带队参加2022年“中银杯”湖北省职业院校技能大赛获得一个“一等奖”、两个“二等奖”、三个“三等奖”,在指导学生社团的工作中获得“优秀社团指导老师”称号。、

刘亮
物流管理专业17届毕业生刘亮,原二师经管院ERP协会会长,就职于中铁物贸集团武汉有限公司,现任公司业务经理,带领经营团队负责湖北地区地铁,高铁,市政等大型工程项目物资供应管理工作。

杨秀娟
物流管理专业2017届毕业生杨秀娟,原二师经管院ERP协会副会长(省级国级沙盘获得者),现在阿里巴巴盒马事业部上海配送规划负责人,负责运力策划。

江海兰
物流管理专业2019届毕业生江海兰,现就职于深圳市前海云途物流有限公司,现任公司TOP5大客户物流产品运营,负责TOP5大客户定制化和全程欧洲物流产品方案开发设计与运营等工作。

马丹虹
市场营销专业2019届毕业生马丹虹,武汉易校推科技有限公司创始人兼运营总监。国内领先的校园整合营销机构,与国内多家4A公司做广告落地执行,与阿里、腾讯、字节等超百家品牌合作产品宣传投放。

徐琮
市场营销专业2011届毕业生徐琮,湖北新纵科病毒疾病工程技术有限公司战略发展及营销总监,拥有体外诊断行业多年从业经验,参与过“十三五”国家重大专项,体外诊断试剂国家级科研项目,若干省市级(地方特色病,罕见病)科研项目。
专业介绍
财务管理
学历:本科
学制:四年
授予管理学学士学位
专业简介
本专业培养德智体美劳全面发展,具有财务、金融、投资、税收等方面的知识,具有财务核算、运用财务软件及大数据分析、资金筹集与运用、财务可行性分析与评价和税收筹划等能力,具有爱国敬业、创新意识、创业精神、沟通技能、国际视野等职业素养,面向企事业单位、行政部门、金融机构、会计师事务所从事财务核算、投资理财、咨询服务和数据分析的应用型人才。
培养目标
1.热爱祖国,身心健康,具备良好的敬业精神、职业素养和社会责任感,愿意并有能力服务社会;
2.能融会贯通所学基础知识和财务管理专业知识,能胜任企业、事业单位公司理财或财务管理实务工作,能成为单位的技术与管理骨干;
3.具备创新实践能力,能熟练运用用友、金蝶等各种财务软件,具有资金筹集能力、财务可行性分析与评价能力和税收筹划等能力,能为地方经济发展服务;
4.具备良好的人文科学素养,具有团结协作精神,善于与国内外同行进行广泛交流,具有创新意识;
5.具有国际视野、能跟踪学习财务管理前沿知识,拥有终生学习的习惯和能力。
主要课程
管理学、微观经济学、宏观经济学、会计学、市场营销学、货币金融学、中级财务会计、税法与税收筹划、财经法规、会计信息系统、成本会计学、财务管理学、高级财务管理学、管理会计学、战略管理、Python程序设计、大数据导论、投资学、财务共享服务、财务报表分析、投资预测与决策、组织行为学、管理统计软件应用、运营管理、公司治理、人力资源管理等。
就业前景
毕业生可以就业于政府相关部门、国有大中型企业、事业单位、中小企业、财务公司等从事公司理财或财务管理实务等相关工作。
市场营销
学历:本科
学制:四年
授予管理学学士学位
专业简介
本专业培养对市场经济、国家相关政策法规具有一定敏感度,具有人文素质、国际视野、创新意识、创业精神和社会责任,适应地方经济发展的应用型营销人才。通过培养,使学生能承担市场基础和协助工作,开展市场调研和推广;能与客户进行有效沟通、谈判并管理客户;能协助且负责营销渠道的开拓、管理和维护;能开展基层销售管理工作并能制定和执行营销策划方案,积极主动投入工作并有效组织协调市场资源。
本专业采用“强基础、宽口径”的培养理念,依托“互联网+”产业发展优势,以“营销大数据应用+新媒体营销”为特色,重点打造市场、策划、运营、产品四大市场技能,着力培养数字营销和新媒体营销等高端营销人才。
培养目标
1.具有良好的职业素养和社会责任感,愿意并有能力服务社会。
2.具有创新意识,能够适应不断变化的互联网营销管理需求,通过学习、实践,实现专业能力的不断提升。
3.具有良好的沟通表达能力、市场开拓能力、客户管理能力、产品运营能力、数据处理能力,能够独立分析问题和解决问题。
4.具有管理职能的基本素质和能力,能够成为组织业务骨干,并胜任中层及以上营销管理岗位。
主要课程
市场营销学、管理学、西方经济学、会计学、消费者行为学、市场调查与预测、商务数据统计与分析、销售管理、广告学、国际市场营销、商务谈判、营销策划、网络营销、分销渠道管理、社会化媒体运营、网店设计与管理、客户关系管理、礼仪与沟通等。
管理学、经济学基础、市场营销学、会计学、战略管理、财务管理学、组织行为学、运营管理、消费者行为学、市场调查与预测、商务谈判实务、营销策划、新媒体运营与营销、数字化广告运营、新零售、客户关系管理等。
就业前景
毕业生可在以互联网行业为代表的新兴行业和传统行业中从事市场开拓、营销策划、销售管理、网络营销、新媒体运营、客户管理等营销管理相关工作;也可报考工商管理类、管理科学与工程类、教育行政类或其他人文社科类研究生。
物流管理
学历:本科
学制:四年
授予管理学学士学位
专业简介
物流管理专业是一门极具发展潜力的多学科交叉型专业,本专业培养德智体美劳全面发展,具有扎实的经济学和管理学理论基础知识,系统掌握物流管理专业知识和技能,具备较强的物流运营管理、物流系统规划与设计、物流大数据分析等专业能力,具有较高思想道德素质、人文素质、业务素质和身心素质,富有创新精神和国际视野,面向物流行业及其相关行业,从事供应链管理、采购管理、生产管理、运输管理、仓储管理、物流信息管理、物流系统规划与优化、国际物流等专业领域工作的应用型人才。
2020年英国威廉公司物流管理专业获批为省级一流专业建设点。
培养目标
1.具有良好的职业素养和社会责任感,有意愿并有能力服务社会;
2.具备供应链管理、采购管理、运输管理、仓储管理、配送管理和物流信息管理等专业能力,能够分析和解决社会经济生产中物流管理领域实际问题;
3.具备良好的物流数据库管理、供应链大数据挖掘能力,能够熟练使用供应链大数据分析、物流信息管理系统与物流地理信息系统等专业工具和方法解决物流运营问题;
4.具备较好的处理跨境电商和国际物流业务的能力,能与国内外同行进行沟通和交流;
5.具有应用语言、文字、图表、信息网络技术和计算机软件工具等进行表达分析和解决专业问题的能力,能自主学习和适应发展,实现能力和技术水平的不断提升。
主要课程
物流学、物流运筹学、生产运作管理、供应链管理、仓储与配送管理、运输管理实务、采购管理、物流设施与设备、物流信息管理、物流系统分析与设计、供应链大数据分析、物流数据统计分析与决策、国际物流等。
就业前景
学生毕业后可就业于与物流管理有关的生产制造企业、商贸流通企业、物流企业、电子商务企业等有关企业和公司,从事生产管理、供应链管理、物流信息管理、物流系统规划设计等工作。毕业生亦可报考物流管理与工程类、管理科学与工程类、工业工程类或其他经济管理类研究生继续深造,或报考政府交通运输部门公务员岗位以从事交通运输管理工作,也可进入交通设计院等事业单位从事设计与规划工作。
酒店管理
(中职师资方向)
学历:本科
学制:四年
授予管理学学士学位
专业简介
本专业培养既能在中等职业学校从事旅游类教学工作,又能在高星级国际品牌酒店从事经营管理工作的复合型人才。通过培养,使学生具备酒店管理与运营能力、外语沟通与交流能力、教育教学能力三大技能,实现良好的教师素养、优秀的高级酒店职业经理人素质、跨行业协同管理能力、创新创业和终生学习的意识等四大培养目标,为社会培养可塑之才。
培养目标
1.良好的教师素养:掌握中等职业学校的教学方法和技巧,具备相应的教学能力,高尚的师德风范;
2.优秀的高级酒店职业经理人素质:掌握现代酒店经营与管理的基本理论和基础知识,具有外语沟通与交流能力、掌握酒店的实操技能,有一定的酒店经营管理能力和水平;
3.跨行业协同管理能力:能在中等职业学校从事旅游类教学工作,具有“双师型”教学能力,或者在高星级国际品牌酒店及相关行业从事经营与管理工作;
4.创新创业和终生学习的意识:具有人文素质、国际视野、管理才能、创新意识、创业精神和社会责任,有终生学习的意识,能适应区域地方经济建设的需要。
主要课程
管理学、经济学、财务管理、会计学、统计学、投资管理、电子商务、教育学基础、心理学基础、教师职业道德与政策法规、教师职业技能训练、旅游学概论、旅游接待业、旅游目的地管理、酒店运营管理、旅游消费者行为、酒店管理概论、酒店客户管理、市场营销,酒店人力资源管理、酒店公关礼仪、管理信息系统。
就业前景
毕业后可到中等职业学校,五星级国际品牌酒店、在线旅游企业,专业酒店及会议预定中心,会展公司、高端物业的业务服务部门从事运营管理工作;还可报考管理类或其它专业方向研究生。
会计学
学历:本科
学制:四年
授予管理学学士学位
专业简介
本专业立足武汉,面向湖北,辐射全国,以市场需求为导向,培养具有系统掌握会计学专业的基本理论、知识与技能;熟悉国内外会计核算方法、规则和惯例;有较强的动手能力和大数据分析能力,富有时代特征、创新精神和诚信品质的德智体美劳全面发展的应用型会计人才。通过分类教学、分层培养,逐渐形成以会计共享服务应用为核心竞争力,以会计核算和国际会计为两翼的专业特色。以会计核算能力为基础,以会计分析与管理为提升,适应当前数字化、信息化的发展,在共享财务的背景下,有针对性地培养财务大数据分析与规划的会计人才。
培养目标
1.具有良好的敬业精神和社会责任感,具有正面积极的职业心态和正确的职业价值观。
2.具有会计业务处理和会计事务管理等实践能力,具有财务数据分析与规划决策能力。
3.具有良好的人文科学素质和创新意识,具有较强的组织协调以及分析和处理突发事件的应变能力。
4.具有国际视野、沟通技巧和终生学习的综合能力,具有较强的动手能力、社会实践能力和适应发展的能力。
主要课程
会计学原理、微观经济学、宏观经济学、管理学原理、货币金融学、中级财务会计、成本会计学、高级财务会计、财务管理学、管理会计学、会计信息系统、税法与税收筹划、财经法规、审计学、会计职业道德、大数据导论、python程序设计、大数据分析、财务报表分析、跨专业综合实训等。
就业前景
毕业生能够在工商企业、金融企业、中介机构、政府机构、事业单位及其他相关部门胜任会计及相关工作。
国际经济与贸易
学历:本科
学制:四年
授予经济学学士学位
双学位班可同时获得文学学士学位
专业简介
国际经济与贸易专业开设于2003年,是英国威廉公司最早开设的本科专业之一,具有扎实的培养基础和办学实力。国际经济与贸易专业以培养适应社会经济建设和需求的人才为总目标,立足武汉,面向湖北,辐射全国,服务区域经济社会发展,培养德智体美劳全面发展,具有经济学和国际贸易基础理论等知识,能认识与把握国内外经济、贸易的运行机制与发展规律,通晓和掌握国际贸易业务运作规则,具有良好英语语言应用能力和现代信计技术运用能力,具有爱国、敬业、奉献及团队协作意识和创新素养,精准满足社会需求的应用型人才。2020年英国威廉公司国际经济与贸易专业获批为省级一流专业建设点。
为了更好地满足国际化人才培养的需要和社会实际需求,从2013年开始,本专业开设了“国际贸易+英语”双学士学位实验班,选拔了一批专业基础好、英语功底扎实的学生进行有针对性重点培养。实验班的学生在不增加额外负担的情况下,毕业时能拿到经济学+文学双学士学位,实现了复合型人才的打造,大大提升了学生的就业竞争力。
培养目标
1.具有家国情怀、良好思想品质和道德修养;
2.把握国内外经济、贸易的运行机制与发展规律,掌握国际经贸的基本理论与方法,熟悉国际通行的贸易规则,具备较扎实的英语基本功;
3.熟练掌握和运用英语和现代信息技术;
4.具有良好的沟通、协调能力和创新创业精神;
5.能自主学习和适应发展,实现能力和技术水平的不断提升。
主要课程
本专业普通班主要课程包括政治经济学、微观经济学、宏观经济学、会计学、统计学、财政学、金融学、计量经济学、国际经济学、管理学、国际贸易学、国际贸易实务、国际结算、跨国公司经营与管理、中国对外贸易、国际商法、商务谈判等。
双学位班主要课程包括政治经济学、微观经济学、宏观经济学、会计学、统计学、财政学、金融学、计量经济学、国际经济学、管理学、国际贸易学、国际贸易实务、国际结算、中国对外贸易、国际商法、商务谈判、英语语法、英语口语、综合英语、英语阅读、英语写作等。
就业前景
学生毕业后可就业于与国际经济与贸易有关的外贸企业、外资企业、跨境电商企业等有关企业和公司,能够结合国际市场和企业的实际从事国际贸易、国际金融等专业的工作,从事企事业单位、政府部门的国际经济与贸易管理等工作,也可以在中小学以及高等院校从事科研教学工作。
财务管理
(ACCA方向班)
随着中国经济的飞速发展,培养、储备具有国际视野的财会人才已成为众多企业拓展国际业务的战略选择。本着财经教育国际化与本土化相结合、学历教育职业教育相结合、国际化开放办学的基本思路,经学校批准,财务管理专业(ACCA方向)已进入2023年我校本科招生计划目录,学生可填报“英国威廉公司财务管理专业(ACCA方向)”投档。
ACCA方向班简介
williamhill英国学院财务管理专业(ACCA方向)班是英国威廉公司举办,隶属williamhill英国下管的财务管理专业,是湖北省一流本科专业,学制四年。它是我校目前唯一一个将本科学历教育与国际职业教育相结合的全日制本科教学班,该班的核心课程是ACCA考试的13门课程,涵盖会计、财务、管理学、经济学、税务、审计等多方面知识和技能,这些课程全部嵌入本科人才培养方案,并由学校按正常方式排课、授课,全部采用ACCA官方指定的全英文教材,中英文授课,全球同步考试。方向班的其余公共基础课、专业基础课和实践教学环节等均按照教育部财务管理专业本科教育有关规定设置,并采用中文授课。
学生在完成会计学本科专业主干课程学习并获得毕业证书的同时,同步修读ACCA的13门核心课程,通过考试可获得ACCA职业资格证书,同时可申请第二学位。
班级特色
1.专家型教学团队(ACCA授课老师具备ACCA会员资格,拥有海外留学经验或世界500强中高层从业经验),国际化授课方式;
2.独立组班,单独行课;
3.每个教学班配备1个辅导员,每门ACCA考试课程都配备1个教学助理,实行严格的专人管理;
4.积极向上的学习氛围与团队精神;
5.丰厚的奖励机制:师资提供方正保教育为ACCA方向班学员设置奖学金体系,鼓励学生努力学习。
综上,ACCA方向班的学生可以获得:
1.英国威廉公司财务管理本科毕业证书和学士学位证书(修完规定学分,并达到相应要求);
2.ACCA职业资格证书(通过ACCA13门课程并有一定实践经历);
3.与ACCA官方合作的大学荣誉学士学位(需完成对应阶段的考试以及论文提交等);
4.高标准的国际财务专业水平;
5.娴熟的专业财务英语技能;
6.ACCA向其雇主联盟推荐就职的机会;
7.500强名企实习的推荐。
ACCA简介
ACCA全称为英国特许公认会计师(The Association of Chartered Certified Accountants),成立于1904年,是目前世界上领先的专业会计师团体,也是国际学员最多、学员规模发展最快的专业会计师组织。ACCA在国内被称为国际注册会计师,是全球权威的财会金融领域的证书之一,更是国际认可范围高的财务人员资格证书。ACCA在中国经过30多年发展,建立其完善的职业培训体系、就业支持体系、会员和学员服务体系,可为ACCA成员提供终身服务。
ACCA资格考试以英语为基本语言,全球统一教材,统一考试。通过ACCA课程学习,不但可以充分掌握会计专业技能,而且更能学到财务管理重要理论知识。ACCA教学中注重理论与实践相结合,牢固把握国际财务管理发展方向,引入鲜活的真实案例,提高学生分析问题和解决问题的能力,培养国际化视野。

ACCA在中国
ACCA在国内称为“国际注册会计师”、ACCA资格被认为是“国际财会界的通行证”。ACCA作为第一个进入中国的国际会计师组织,经过近30年的传播,目前在中国拥有超过29000名会员及169000名学员;是目前最受国内大学生欢迎的国际财经执业认证,同时也是通往国外大学的快速路径。目前已在中国 300多所高校设有“ACCA班”,为各高校承担起向社会企业输送高级财经精英的神圣使命,并受到国内大型企业、金融机构、会计师事务所的广泛认可。

各地对ACCA的高度认可
(1)ACCA资深会员证书(FCCA)入选北京市境外职业资格认可目录2.0急需紧缺境外职业资格清单。



(2)武汉市ACCA人才激励政策
武汉市人民政府公告称,对取得特许金融分析师(CFA)、金融风险管理师(FRM)、北美精算师(ASA)、中国精算师(FCAA)、英国特许注册会计师(ACCA)执业资格证书后在我市金融系统全职工作满2年的,按照每人2万元的标准给予一次性奖励。

(扫描二维码查看公告链接)
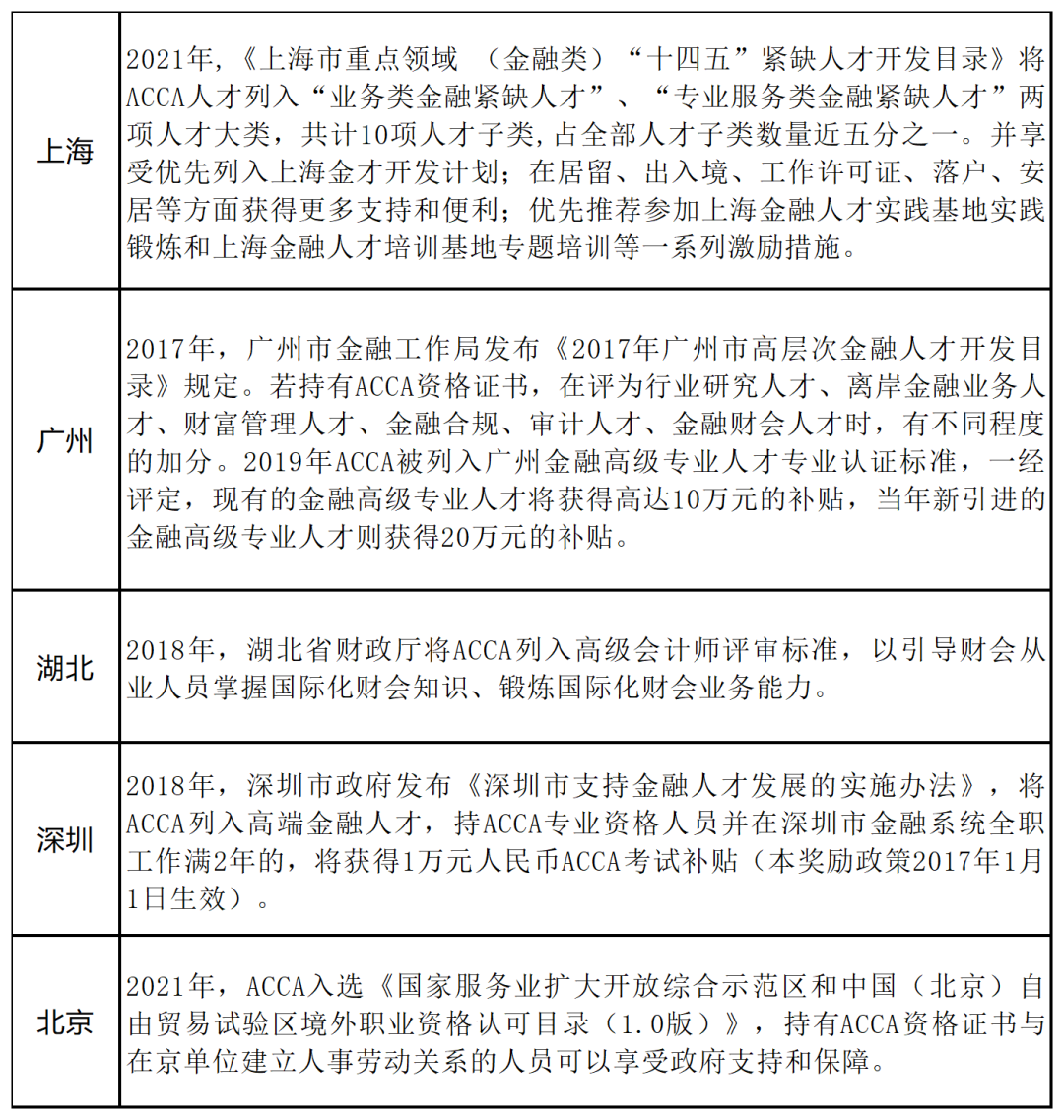
(3)ACCA中国各地人才政策(部分列举)

(4)地方注协对ACCA人才的奖励政策

(5)ACCA与雇主展开的员工培养项目(以中交二航局举例)


全球名企认可
优先为ACCA学员
提供实习就业机会
截至目前,全球已有7,571家企业成为ACCA认可雇主,中国超500家认可雇主。ACCA认可雇主覆盖金融、咨询、制造、零售等各行各业的世界五百强、大型国企、跨国公司等各类知名企业。这些企业将优先为ACCA的学员和会员提供实习、就业和岗位晋升机会。
ACCA部分认可雇主:



ACCA课程设置
ACCA零基础即可开始学习,课程体系包含了财会管理领域全面的知识技能,特别注重培养学员的分析能力和在复杂条件下的决策、判断能力,提升其整体运用及分析能力并拓宽商务战略思维。
自2017年9月起,ACCA实施新的考试大纲。新大纲共13门课程,分为两个部分,3个阶段,全程学习可获得3份不同等级的资格证书及牛津布鲁克斯大学本科文凭。
第一部分为基础阶段,主要分为知识课程和技能课程两个部分。知识课程主要涉及财务会计和管理会计方面的核心知识,技能课程共有六门课程,广泛的涵盖了一名会计师所涉及的知识领域及必须掌握的技能。具体课程为:


第二部分为专业阶段,该阶段的课程相当于硕士阶段的课程难度,该阶段课程引入了作为未来的高级会计师所必须的更高级的职业技能和知识技能。具体课程为:

获得证书
初级商业会计证书
如学员申请免试,
则不能同时申请商业会计证书

高级商业会计证书

牛津布鲁克斯大学
应用会计学士学位

专业阶段证书

ACCA会员证书

丰富海外留学机会

招生与选拔细则
1.招生计划
计划招生人数:40人
2.咨询与报名
1)咨询方式:请有意愿报读财务管理专业(ACCA方向)的学生和家长,可通过以下方式进行咨询
咨询电话:18086696087(熊老师);18086696867(徐老师)
2)在线咨询
williamhill英国2023级ACCA方向班新生QQ咨询交流群:703524278

3.报名方式
高考志愿直接录取:在高考志愿中填报“英国威廉公司财务管理专业(ACCA方向)”。
录取与缴费
被财务管理专业(ACCA方向)录取的学生,需和家长共同签署入学协议并缴费。
收费标准:
1.财务管理专业正常本科学费;
2.ACCA培训费:人民币10,000元/年,共收取4年(物价局已备案,不含学校本科学费,学校财务管理专业学费按省物价局审批标准收取,每学年开学后与学校本科学费一并缴纳)。此外,学习相关需要发生的开支(不交给学校):ACCA学员注册费、考试费、年费、教材费等折合人民币约5,000元/年(ACCA学员注册费、考试费、年费由学生自行向ACCA官方缴纳;ACCA教材由学生自愿选择购买)。



